Mapping Concurrentiel
Schema Du Mapping Concurrentiel Analyse De La Concurrence Etude De Marche Les Determinants
Vertigo Research Mapping Cinexpert De Vertigosas Lodyssee S Est Confronte A Une Forte Concurrence De Films Seduisant 1 Public Age Dataviz Marketing T Co Hn77bhv35c
Etude De La Concurrence By Sacha Alric On Prezi Next
Mapping Definition Mapping
Maitriser Les 5 Forces De Porter Un Facteur Cle De Reussite
Realisation Positionnement De Marque
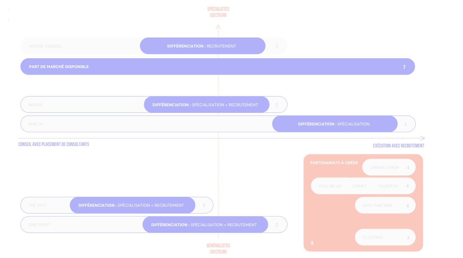
1
Mapping Definition
3 Outils Marketing Automation Efficaces En Banque Et Assurance Blog
Nouvelles Strategies De Sourcing Comment Preparer Les Coups Gagnants Rmsnews
Etude De Segmentation Pour Vinci Facilities Emlyon Junior Conseil A Lyon
Success Management Innlegg Facebook
D Ou L Importance De L Analyse Concurrentielle
Un Mapping Concurrentiel Sur Powerpoint Gratuit A Telecharger
Construire Une Plateforme De Marque En 4 Etapes
Barometre
Mapping Definitions Marketing
Benchmark Seo Analyse De Concurrence En Referencement Naturel
Vertigo Research Auf Twitter Meme S Il Devrait Seduire 1 Public Age Mixte Que D Autres Films D Horreur Itchapter2 Devrait Attirer Principalement Ds Les Salles Des Spectateurs Ages De Moins De 25 Ans
Benchmark Concurrentiel Etude De La Concurrence Iafactory
Mapping Le Bien Etre Au Gout Du Jour 5
Mission Reporter Dhl Environement
Les 5 1 Forces De Porter En Mind Mapping
Mapping Concurrentiel Definition Objectifs Et Mise En Place
Le Mapping De Positionnement
Definir Le Positionnement Grace Au Mapping Concurrentiel Finactu
Le Positionnement
Mapping Des Concurrents Sur Le Marche De La Grande Distribution Monoprix Grande Distribution
Mapping Definition Mapping
Evian Positionnement
Marketing Fondamental 3 5 Determination Du Positionnement L Utilisation Des Cartes Perceptuelles
Le Positionnement Concurrentiel
Business Plan Xmind Mind Map Template Biggerplate
Modele Comment Realiser Une Analyse Concurrentielle
Transport Why Will Commuting Be The Focus On 16
100 Powerpoint Business Model Templates
Le Positionnement Marketing
Un Mapping Concurrentiel Egalement Success Management Facebook
Benchmark Concurrentiel Etude De La Concurrence Iafactory
Epingle Sur Construire Son Offre
Mapping Concurrentiel Guide Et Axe D Analyse Pour Evaluer Son Positionnement
Mapping Concurrentiel Du Chocolat
Le Mapping Concurrentiel Est Indispensable Pour Votre Etude De Marche
Analyse Des Concurrents Projet Communication D Entreprise Remy Poirier
The Agile Setup How Marmelab Bootstraps Projects In 2 Weeks
L Analyse Concurrentielle Premiere Cle De Reussite De Votre Entreprise
Comment Creer Une Strategie Social Media
Les 5 1 Forces De Porter En Mind Mapping
Benchmark Concurrentiel Etude De La Concurrence Iafactory
Manifesto Figure 3 10 H2
Presentation1
Communication Digitale Module 1 Suite1 Contexte Concurrentiel
Concurrence En Ligne 30 Minutes Pour Reprendre L Avantage
Etude De Cas Kusmi Tea Assistance Scolaire Personnalisee Et Gratuite Asp
Edp Audio Le Premier Site D Information 100 Dedie A L Audiologie
Veille Concurrentielle Fla Consultants
Veille Concurentielle Edinstitut Etudes Marketing
La Demande Client Les Objectifs Et L Analyse De La Concurrence La Nouvelle Chaine Culturelle Du Groupe Tf1 Csd Tv
Think Tank Julien Doreilh
Le Mapping Concurrentiel Est Indispensable Pour Votre Etude De Marche
Mapping Concurrentiel Du Chocolat
Le Positionnement
Un Mapping Concurrentiel Egalement Success Management Facebook
Comment Faire Un Mapping Concurrentiel Sur Word Tuto
Entretien Master Oral Question 44 Le Mapping Concurrentiel Youtube
Attribution Management Entre Technologie Marketing Et Statistique Comment Appliquer Et Tirer Parti De L Attribution
Etude De Marche By Benoit Thibaut On Prezi Next
Comment Faire Un Mapping Concurrentiel Blog Etudes Et Analyses Com
Http Www Wce Alliance Org Docs Business Model Canvas 3 0 Fr Pdf
Mapping Concurrentiel Guide Et Axe D Analyse Pour Evaluer Son Positionnement
Mapping Concurrentiel Guide Et Axe D Analyse Pour Evaluer Son Positionnement
Xmind Share Xmind Mind Mapping Software
Comment Creer Un Mapping Concurrentiel
Xmind Share Xmind Mind Mapping Software
Barometre
Plan De Communication Pour L Entreprise De Transport Greenworld Ppt Telecharger
Analyse Concurrentielle Zara Analyse Sectorielle Beto25
Q Tbn And9gcsxfnfl Rsv9z 6mmkq Vzn45nnl6i9l3p N3j8mcf5jnzoh F6 Usqp Cau
L Analyse Concurrentielle
A P C Brand Review
Chaussures Newfeel Politique Commeriale
Mindmapping Et Entreprise Double Bulle Etude De La Concurrence Formation 3 0
Le Mapping Concurrentiel Definition Objectif Et Methodologie
La Communication De Moet Chandon En Chine Marketing Chine
Benchmark Concurrence
Index Of Img
Etude De Marche Focus Sur Le Mapping Concurrentiel
Comment Faire Un Mapping Concurrentiel Sur Excel Tuto
Communication D Entreprise Book Pt 1 Communication D Entreprise Elena Spenato
Etude De Positionnement Social Business Models
Analyse Concurrentielle E Commerce 3 Etapes Pour La Reussir
Communication Digitale Le Webzine Michel Augustin
Pourquoi Et Comment Renommer Sa Marque Efficacement
Comment Faire Une Veille Concurrentielle Efficace
Mapping Concurrentiel Exemple Pour Un Restaurant Ppt Telecharger
Pretaporter Com Wp Content Uploads 19 05 Business Plan Pdf
Index Of Img
Etude De Marche Focus Sur Le Mapping Concurrentiel
Mapping Concurrentiel Utiliser Le Positionnement De La Marque Et Les Cartes De Perception Pour Obtenir Un Avantage Concurrentiel
Concluez Votre Etude Par Un Mapping Et Une Synthese Realisez Un Benchmark Digital Openclassrooms
Concluez Votre Etude Par Un Mapping Et Une Synthese Realisez Un Benchmark Digital Openclassrooms
Mappin Concurrentiel Comment Creer La Carte De Ses Concurrents


